【银河周知】关注上游周期品,消费升级主题以及产业数字化、碳中和等国家战略方向,推荐7月金股

2021-07-03 19:44:来源:财经自媒体 原文链接:点击获取

原标题:【银河周知】关注上游周期品,消费升级主题以及产业数字化、碳中和等国家战略方向,推荐7月金股 来源:中国银河证券研究

【编者按】流动性保持宽松,边际收紧预期上行;需求修复动能持续,业绩高增长主导结构性机会。关注上游周期品,医疗美容、化妆品、智能家电等消费升级主题以及产业数字化、碳中和等国家战略方向。推荐7月金股

策略:成长风格占优,业绩高增长主导结构性机会—2021年7月月度金股报告

曾万平丨策略分析师

S0130519110001

蔡芳媛丨策略分析师

S0130517110001

李卓睿丨策略分析师

S0130521050002

核心观点

资金面平稳,A股市场情绪较优

我国政策维稳预期较强,经济维持高景气度,流动性合理充裕,A股震荡走强,市场交投活跃,日均成交金额约1万亿元,两市融资余额突破1.61万亿,创6年来新高。

全球市场处于“宽松后期+通胀高位”的环境中,权益资产成长风格占优

从金融环境来看,2021年下半年全球流动性将继续保持宽松,边际收紧的预期上行,市场情绪会受到一定影响,但存量资金的配置需求仍在,权益资产难进入持续下跌周期。从经济环境来看,需求修复动能持续,通胀高位抬升利率上行压力,股市估值难以提升,业绩增长主导。

7月是中报及中报预告披露期,业绩高增长主导结构性机会

经济金融环境暂维持相对利好权益资产,但是A股市场已反弹至高位,增量资金进场缓慢,后续需谨慎追涨,适当降低预期。中报及中报预告披露期是关键窗口,把握业绩高增长的结构性机会。个股独立行情的持续性在于短期有催化剂、业绩有支撑、资金持仓集中度低。

行业配置

景气度向上、中报业绩高增长是主线。1)需求强劲的上游周期品;2)医疗美容、化妆品、智能家电等消费升级主题;3)产业数字化、碳中和等国家战略方向。

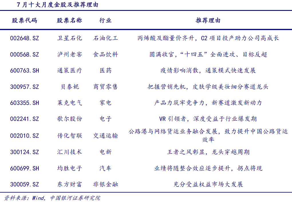
7月十大月度金股估值:

卫星石化:丙烯酸及酯行业集中度高,公司是国内优质龙头企业,以轻烃为原料,特别是布局乙烷蒸汽裂解项目,在成本方面竞争优势尤为突出。

泸州老窖:白酒行业集中度进一步加大,效益进一步向优势产区和企业集中。公司全面聚焦战略单品彰显成效,十四五力争“全面进攻、全面冲刺、全面反超”,坚定贯彻“136”战略。

通策医疗:我国口腔医疗服务市场前景可观,疫情影响逐渐消散,公司业绩高速增长。区域总院稳定增长,分院快速发展,蒲公英计划顺利开展,全国布局稳步推进。

贝泰妮:皮肤学级美妆行业景气度持续回暖,市场规模尚处高速扩张期,未来人均消费额提升空间巨大,竞争格局具备较强的寡头垄断趋向。公司产品在功效性领域具备一定优势,并且具备多元化新媒体营销手段实现全渠道赋能。

莱克电气:清洁电器市场空间大、规模高增,公司自主品牌潜力大。公司ODM业务主要聚焦电动产品,已销往全球100多个国家和地区,与众多的世界500强企业建立了长期的战略合作伙伴关系。

歌尔股份:公司是全球声光电精密制造龙头、VR/AR头部代工企业,智能声学整机业务将保持稳健增长,VR业务绑定核心客户,为公司新的增长引擎。

传化智联:中国物流成本具有万亿元级提质增效空间,公路货运数字化是大势所趋。公司是A股网络货运典型标的,深度推进公路港与网络货运融合发展,政策鼓励培育壮大网络货运等物流新业态。

汇川技术:公司为智能制造解决方案供应商,是我国工业自动化行业龙头企业,业绩高增受益于“新能源车+轨交”前景向好,同时收购贝思特利好加码电梯业务。

均胜电子:行业景气度有望保持高速回升,公司是全球化汽车零部件供应商,研发及制造智能驾驶系统、汽车安全系统、新能源汽车动力管理系统。

东方财富:受益权益市场交投活跃,公司经营环境向好,业绩实现大幅增长,并且公司积极布局财富管理优质赛道,随着财富管理领域优势持续兑现,助力业绩与估值双升

风险提示

1)疫情后经济恢复不达预期的风险;2)货币和财政政策基调转向的风险;3)地缘政治风险。

如需获取报告全文,请联系您客户经理,谢谢!

长按扫码关注我们

微信号|zgyhzqyj

本文摘自报告:

《【银河策略】2021年7月月度金股报告:成长风格占优,业绩高增长主导结构性机会》发布日期:2021年6月29日

报告发布机构:中国银河证券

报告分析师/责任编辑:

丁文 执业证书编号:S0130511020004

丁文

策略分析师,英国曼彻斯特大学金融与会计硕士,2001年加入中国银河证券研究院,曾从事房地产行业研究。2017年开始从事策略研究。

评级体系:

银河证券行业评级体系:推荐、谨慎推荐、中性、回避。

推荐:是指未来6-12个月,行业指数(或分析师团队所覆盖公司组成的行业指数)超越交易所指数(或市场中主要的指数)平均回报20%及以上。该评级由分析师给出。

谨慎推荐:行业指数(或分析师团队所覆盖公司组成的行业指数)超越交易所指数(或市场中主要的指数)平均回报。该评级由分析师给出。

中性:行业指数(或分析师团队所覆盖公司组成的行业指数)与交易所指数(或市场中主要的指数)平均回报相当。该评级由分析师给出。

回避:行业指数(或分析师团队所覆盖公司组成的行业指数)低于交易所指数(或市场中主要的指数)平均回报10%及以上。该评级由分析师给出。

作者:佚名