重拳出击“抱团报价”:创业板IPO特别规定出台 触发发行人未盈利等四数区间下限必发“特别公告”

2021-08-06 20:54:来源:财联社 原文链接:点击获取

重拳出击“抱团报价”,创业板IPO特别规定出台,触发发行人未盈利等四数区间下限,必发“特别公告”

财联社(上海,记者 刘超凤)讯,8月6日,证监会就修改《创业板首次公开发行证券发行与承销特别规定》(以下简称《特别规定》)部分条款向社会公开征求意见。

为进一步优化注册制新股发行承销制度,促进买卖双方博弈更加均衡,解决网下投资者为博入围“抱团报价”等问题,证监会对《特别规定》进行修改,取消新股发行定价与申购安排、投资者风险特别公告次数挂钩的要求。

本次修订的主要内容包括:取消新股发行定价与申购安排、投资者风险特别公告次数挂钩的要求。同时,删除累计投标询价发行价格区间的相关规定,由深圳证券交易所在其业务规则中予以明确。

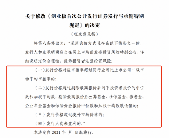
具体是将第八条修改为:

采用询价方式且存在以下情形之一的,发行人和主承销商应当在网上申购前发布投资风险特别公告,详细说明定价合理性,提示投资者注意投资风险:

资深投行人士王骥跃对财联社记者表示,“修订只放开了四数区间下限,确实会增加博弈空间,报价可能不会那么集中了。一方面体现了证监会对市场定价问题的关注,另一方面也是谨慎变化。总体上不改变大趋势,只是做了一些小修正,增加市场博弈空间,报价机构可以不用互相打听压下限报价了。”

四类情形触发“特别公告”

为进一步优化注册制新股发行承销制度,促进买卖双方博弈更加均衡,证监会拟对《创业板首次公开发行证券发行与承销特别规定》个别条款进行修改。现向社会公开征求意见。

在现行规则下,市场上出现部分网下投资者重策略轻研究,为博入围“抱团报价”,干扰发行秩序等新情况新问题。

证监会在加强发行承销监管的同时,按照市场化、法治化的原则,拟对《特别规定》进行适当优化,平衡好发行人、承销机构、报价机构和投资者之间的利益关系,促进博弈均衡,提高发行效率。

本次修订的主要内容包括:取消新股发行定价与申购安排、投资者风险特别公告次数挂钩的要求。同时,删除累计投标询价发行价格区间的相关规定,由深圳证券交易所在其业务规则中予以明确。

“抱团报价”干扰发行秩序

由于IPO发行定价是买方市场,买方如果“抱团报价”,发行人和保荐机构就陷入被动,严重干扰了发行秩序。

买方“抱团报价”涉嫌违规的行为。根据《证券发行与承销管理办法》第六条规定,“首次公开发行股票采用询价方式定价的,符合条件的网下机构和个人投资者可以自主决定是否报价,主承销商无正当理由不得拒绝。网下投资者应当遵循独立、客观、诚信的原则合理报价,不得协商报价或者故意压低、抬高价格。”

网下投资者为博入围“抱团报价”,干扰了正常发行秩序。沪上一位投行人士告诉财联社记者,“当前的定价发行规则对买方很有利,一旦启动了询价程序,买方报价之后,卖方甚至连还价的机会都没有。一旦出现买方串通好口径统一报价时,发行人和投行是哑巴吃黄连。所谓强调投行定价能力,就成了摆设。此外,发行阶段要把报价中的最高价剔除掉,买方为了报价成功会倾向于 ‘抱团定价’。”

但实际上,违规的买方“抱团报价”却难以查证坐实,当前发行规则中也未明确具体的处罚标准。

据财联社记者此前了解,证监会有关部门、交易所和证券业协会正在广泛听取市场意见,积极研究解决,拟从优化规则和加强监管两方面采取相关措施,维护良好发行秩序。

一方面,根据市场形势变化,完善股票发行定价、承销配售等相关制度规则,优化报价流程,平衡好发行人、承销机构、报价机构和投资者之间的利益关系,推动市场化发行机制更有效发挥作用;另一方面,加强报价机构监管,规范报价行为,重点加大对串价等干扰发行定价行为的打击力度,及时出清不专业、不负责任的机构,督促报价机构完善内控机制,提高发行承销监管的针对性和有效性。

作者:佚名