Capgemini:2021年可持续运营制造商综合指南

2021-08-15 04:22:来源:199IT 原文链接:点击获取

原标题:Capgemini:2021年可持续运营制造商综合指南

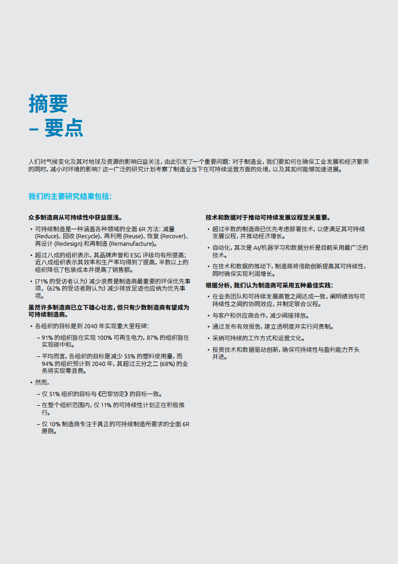
为了解制造业目前在运营可持续性方面的现状,凯捷研究院(CRI)在大型制造商中启动了一项全面的研究项目,调查了480 名业务高管和480 名来自可持续发展职能部门的高管。接受调研的子行业包括航空航天和国防、汽车、工业和资本货物、高科技、消费品、制药和医疗器械制造。

报告就下述几大议题进行深度剖析:

1.“可持续制造”的含义,以及为什么可持续制造可为制造商带来重大机遇

2. 尽管各行业雄心勃勃,但能成为可持续制造商的组织却寥寥无几

3. 技术如何帮助制造商实现其可持续发展议程的目标

4. 制造商如何实现其可持续性目标。

作者:佚名