北京消协发布“砍单”调查结果:40个平台半数涉嫌霸王条款

2021-08-27 11:08:来源:北京日报客户端 原文链接:点击获取

原标题:北京消协发布“砍单”调查结果:40个平台半数涉嫌霸王条款

部分电商经营者通过打折促销等方式吸引消费者下单,而在消费者下单后又单方面取消订单,这种通常所说的“砍单”您遇到过吗?

北京市消费者协会今天发布互联网消费“砍单”问题调查报告,调查结果显示,《电子商务法》实施两年多以来,电商“砍单”问题仍然比较普遍,其中网络购物、生鲜电商等电商平台“砍单”问题相对比较突出。在40个消费者日常消费频次较高的不同类型的电商平台中,近半数被调查电商平台涉嫌存在不同程度的不公平格式条款。

逾八成受访者有过被“砍单”经历

本次调查委托北京阳光消费大数据研究院开展,主要采用问卷调查和体验调查两种方式。其中,问卷调查结果显示,85.83%的受访者表示有过被电商“砍单”的经历,比2019年上升了10.82%。而在这些人当中,又有超过60%的人最近一次被“砍单”是在2019年1月1日之后,说明《电子商务法》实施以来,电商“砍单”问题并没有得到遏制,反而有上升趋势。

本次体验调查共选取了40个与消费者日常生活消费密切相关的电商平台作为体验对象,其中包括20个网络购物平台、8个在线票务平台、7个生鲜电商平台、3个社区团购平台和两个网络餐饮平台。体验人员以普通消费者身份,分别在40个电商平台体验注册、浏览、模拟下单,重点体验涉及订单生成与合同成立关系、商品因缺货或信息错误取消订单方面的条款内容,以及商家的告知提示情况。

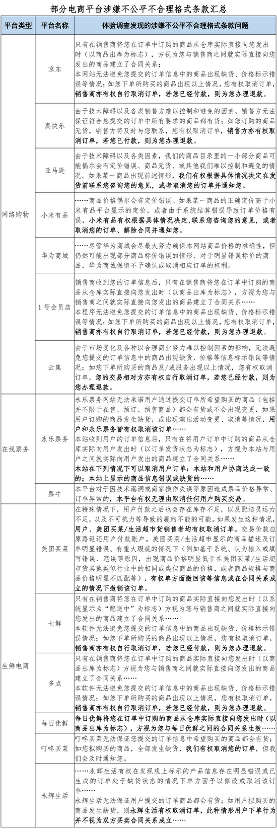
体验调查发现,在本次体验调查的40个电商平台中,有17个电商平台涉嫌存在不公平或不合理格式条款。其中,网络购物平台7个,生鲜电商平台6个,社区团购和在线票务平台各2个。这些电商平台涉嫌通过制定不公平或不合理格式条款,为平台或商家单方面取消订单留有借口。

近半被调查电商平台涉嫌存在不同程度的霸王条款

本次体验调查结果显示,在40个消费者日常消费频次较高的不同类型的电商平台中,17个平台的用户协议涉嫌存在不同程度的不公平格式条款。

其中,每日优鲜、多点、京东、1号会员店4个平台规定,只有商品从仓库实际发出,方视为与消费者建立了合同关系,涉嫌违反《电子商务法》有关合同成立规定;真快乐、云集、七鲜、亚马逊、多点、京东、1号会员店、小米有品、华为商城、永乐票务、票牛、美团买菜、叮咚买菜、永辉生活、美团优选以及橙心优选16个平台规定,商品缺货、标错价格等情况有权取消订单,涉嫌通过格式条款减轻或免除自身责任;真快乐、多点、京东、1号会员店、云集、七鲜6个平台甚至规定,如果消费者已经付款,则为消费者办理退款,涉嫌违反《电子商务法》“电子商务经营者不得以格式条款等方式约定消费者支付价款后合同不成立”的规定。

网络购物、生鲜电商及社区团购等平台“砍单”较突出

本次问卷调查结果显示,逾半数(54.65%)受访者在购物平台遭遇过砍单。同时,本次体验调查结果显示,在20个网络购物平台中,有7个在其用户协议中存在涉嫌侵犯消费者权益的不公平格式条款;在7个生鲜电商平台中,有6个在其用户协议中存在涉嫌侵犯消费者权益的不公平格式条款;在3个社区团购平台中,有2个在其用户协议中存在涉嫌侵犯消费者权益的不公平格式条款。

“存货不足”和“系统故障”是电商给出的最主要“砍单”理由。本次问卷调查结果显示,电商在“砍单”后所给出的理由,有4成多(44.19%)受访者称是“存货不足”,占比最高;另有近4成(39.77%)受访者称是“系统故障”。而体验调查结果也显示,各类电商平台在其用户协议中所规定的订单取消或撤销条款中,“存货不足”和“系统故障”也是被提及频次较高的“砍单”理由——在本次体验调查中发现的涉嫌不公平格式条款的17个平台中,有16个都与这两项理由相关。

“砍单”为了“套取个人信息”?

关于如何看待电商“砍单”行为,本次问卷调查结果显示,有超过5成(51.10%)受访者认为是“平台或商家故意通过虚假促销套取个人信息”;有4成多(45.31%)受访者认为是“平台或商家恶意营销”;相比起来,只有3成多(34.13%)受访者认为电商“砍单”行为“可以理解,可能是系统出错或操作失误”。

电商“砍单”侵犯了消费者的哪些权利?本次问卷调查结果显示,逾5成(51.1%)受访者认为侵犯了消费者选择权;近5成(49.9%)受访者认为侵犯了消费者知情权;另有47.9%的受访者认为侵犯了消费者的公平交易权。也就是说,大概有一半左右的受访者认为,电商“砍单”行为侵犯了消费者的选择权、知情权和公平交易权。

“砍单”屡禁不止是“监管力度不够”

关于电商“砍单”屡禁不止的原因,本次问卷调查结果显示,有5成多(54.89%)受访者认为是“监管力度不够”;同时,也有5成多(54.49%)受访者认为是“消费者维权成本太高”;有近5成(49.1%)受访者认为是“商家违约成本太低”;有4成多(40.72%)受访者认为是“商家诚信经营意识不强”;还有近4成(39.52%)受访者认为是“法律法规不够完善”。

对于应如何规制当前的电商“砍单”问题,本次问卷调查结果显示,有5成多(54.29%)受访者认为应“提高消费者依法维权意识”;同时,也有5成多(54.09%)受访者认为应“加大监管和处罚力度”;此外,有逾5成(53.89%)受访者认为应“加强行业自律”;有近5成(49.7%)受访者认为应“强化经营者诚信守法意识”。

建议加大监管力度

市消费者协会结合本次调查结果提出建议:

一是健全法律法规,进一步明确电商“砍单”行为的认定和处罚标准。鉴于《电子商务法》实施两年多以来,电商“砍单”现象仍旧大量存在的情况,建议有关部门尽快完善相关法律法规,通过出台相关行政规章等手段,从根源上堵住电商“砍单”的念头,为监管部门提供执法依据,为经营者划定守法经营底线,真正将电商平台的规范发展纳入法制化轨道。

二是加大监管力度,严查电商企业存在不公平“砍单”格式条款问题。建议有关部门严格审查网络购物、生鲜电商及社区团购等有关电商平台,如果发现其用户服务协议存在为“砍单”留有借口的不公平不合理格式条款,应督促其删除或修改相关条款内容。对于不及时改正的企业,应依法予以严厉处罚,切实维护消费者的合法权益。

三是建立突发事件应急机制保障消费者的公平交易权。电商平台经营者应建立行之有效的突发事件应对机制,提高运营服务的技术保障和机制保障,避免因平台瘫痪等突发因素导致履约不能的情况出现。万一出现商品缺货或信息出错等问题,应主动告知消费者并积极协商解决,而不是找理由擅自取消订单,充分保障消费者的公平交易权。

四是积极开展行业内部自查自纠和互相监督活动。对于行业内存在的不公平不合理格式条款以及屡屡发生的电商“砍单”行为,行业组织应发挥自我管理、自我规范、自我净化作用,建立健全行业自律规范、自律公约和职业道德准则,规范行业内经营者的经营行为,监督其纠正和改进,诚信守法经营。

五是畅通维权渠道,进一步提升消费者的自我保护意识和维权能力。建议有关部门积极发挥职能作用,进一步畅通消费者诉求表达、矛盾化解和权益维护渠道,在各自的职责范围内及时受理和依法处理消费者诉求,有效降低消费者维权成本。同时,消费者也应不断提高自我保护意识和能力。一旦遇到电商“砍单”等权益受损问题,应及时保存好相关证据,与商家协商解决。如果与商家协商不成,可以向当地消费者协会或市场监管部门投诉,必要时还可以通过仲裁或诉讼等法律途径维护自己的合法权益。

作者:佚名